
湖北日报讯(记者张竞恒、通讯员熊文嘉、万信立)哎哟配资网址之家,不错哦!9月26日,让无数人抢票抢到“手抽筋”的周杰伦武汉演唱会,终于要开唱啦!武汉交警已为你备好详细出行指南——这次咱不走拥堵范儿,绿色出行才最“Jay范儿”!
交通管制·出行必了解
时间:2025年9月26日-28日,每晚7:30开演
活动期间,每日路段管控节奏如下:
体育路(太子湖路→车城北路):上午9:30开始,禁止机动车通行和停放;
太子湖路(东风大道→体育路):下午3:00开始,禁止机动车通行和停放;
体育北路(万达停车场进出口至太子湖路方向):根据情况实行临时管制;
车城北路(体育路至宁康路方向):下午3:00开始,禁止机动车通行和停放;
体育东路(太子湖路至神龙大道)路段、太子湖路(东风大道至芳草路)路段、车城北路(东风大道至体育东路)路段、体育路(东风大道至太子湖路、车城北路至神龙大道)路段、体育北路(体育路至万达停车场进出口)、宁康路(神龙大道至车城北路)路段双向禁止机动车停放。
体育中心周边东风大道(太子湖北路至神龙大道)、体育路、车城北路、太子湖路、体育东路、宁康路禁止大型货车通行。

绿色出行·最优出行选择
首选地铁:说好的幸福呢?——就在地铁口!
坐3号线到体育中心站A口,出站就是演唱会入口;
坐3号线/6号线到东风公司站J口,步行几分钟,“简单爱”就到现场。
公交backup:《回到过去》也靠谱
208、597、579等多条公交线直达“东风大道三角湖路站”;
K1、K2直接飙到“沌口体育中心停车场”。
自驾须知·“P+R”模式看过来
体育中心周边车位只有2000个左右,可通过“武汉停车”APP或小程序实时查看演唱会周边可用停车场位置及剩余泊位,选定后根据高德地图等导航软件前往对应停车场。
因停车位无法满足大量歌迷自驾需求,强烈建议采用“P+R”模式(停车+换乘地铁)。
✅推荐停车换乘点位:

✅操作建议:
提前导航至上述停车场停车→转乘地铁3号线或6号线→坐1-2站即可到达体育中心站/东风公司站→步行轻松入场,避开拥堵和管制区域
四、温馨提示
1、活动期间观众较多,体育中心周边道路通车流增加,前往体育中心周边的人员请尽量错峰出行,高峰时段请做好出行规划,尽量避免进入体育路(东风大道至神龙大道)、太子湖路(东风大道至芳草路)、体育东路、车城北路(东风大道至车城东路)、宁康路等路段。需通行该区域的人员或车辆,可选择绕行神龙大道、沌阳大道、太子湖北路、江城大道等外围道路。
2、因体育中心周边道路管控,周边小区居民可提前规划回家线路,合理选择其他线路通行,如宁康园可绕行神龙大道、宁康园2号门;湘隆小区可绕行神龙大道、宁康路;万科翡翠玖玺小区绕行车城东路、太子湖路。
3、自驾前往武汉体育中心观看演出的车辆,请服从工作人员的指引,将车辆规范、有序停放在停车场。
4、由于活动当日体育中心周边道路较为拥堵,货车及危化品车辆不要进入东风大道(不含)-体育路-太子湖路-芳草路(不含)-车城东路(不含)-神龙大道(不含)-东风大道(不含)合围区域内,可绕行神龙大道、车城东路等外围道路。
这一次,我们不开车、不堵心,公交出行、绿色出行,关注实时出行信息,坐地铁、听Jay歌,一起唱响“星晴”夜!
附件1:全市地铁站周边停车场

附件2:全市地铁站周边商圈停车场

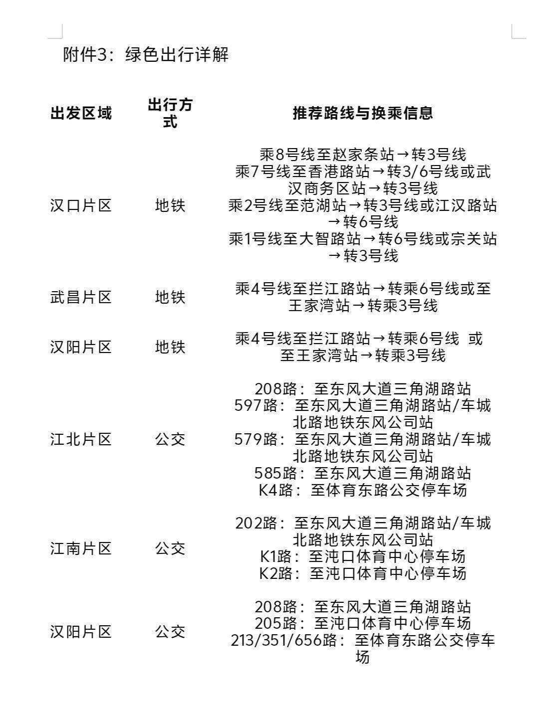
附件3:绿色出行详解
出发区域
出行方式
配资网址之家
涌融配资提示:文章来自网络,不代表本站观点。